Pada kali ini akan membahas bagaimana cara membuat mold pada Solidworks. Langkah pertama yaitu membuat model/part nya berupa bak plastik, berikut langkah-langkahnya.
Open SOLIDWORKS dan klik new part.
Buatlah sketch di front plane seperti berikut.
Setelah membuat sketch kemudian revolve dengan center of revolution nya pilih garis center line seperti pada gambar,dan isi parameter lainnya.
Fillet dengan radius 5 mm
Setelah selesai membuat modelnya, selanjutnya kita akan membuat mold atau cetakanya namun hanya sebatas pembuatan core cavity-nya saja.
Klik tab Mold Tool pada solidworks dan kemudian pilih Parting lines, dan isi parameternya seperti pada gambar dan klik OK
Selanjutnya klik Parting Surface, dan isi parameternya seperti pada gambar dan klik OK.
Buat sketch pada parting surface yang telah dibuat pada langkah ke-6 seperti berikut.
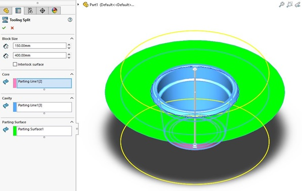
Klik Tooling Split, dan isi parameternya seperti berikut dan klik OK
Klik move/copy body untuk melihat hasilnya.
PT Prosinergi Multitama
PROSINERGI provides a variety of software applications for technical needs, both for the commercial field and for the benefit of the world of education.