Skematik piping dalam Solidworks Electrical dan Routing.
Skematik piping dalam Solidworks Electrical dan Routing.
Pada kesempatan kali ini kami akan mambahas tutorial dalam penggunaan skematik piping yang akan berhubungan dengan Solidworks Piping and Routing. Hal yang pertama yg dapat dilakukan adalah membuka Solidworks Electrical.

- Pada tampilan awal kita dapat memilih apakah ingin membuat project baru atau meneruskan project yang sudah ada.
- Kemudian kita pilih project “Solar Heat Exchanger”.

- Dalam project ini terdapat dua Book penting, yaitu P&ID dan juga Electrical. Pada kesempatan kali ini kita akan membahas P&ID. Ketika kita breakdown pada book P&ID terdapat beberapa bagian sebagai berikut:

Terdapat :
- Cover Page
- Drawing List
- Skematik Control P-ID
- Skematik Boiler
- Assembly Model
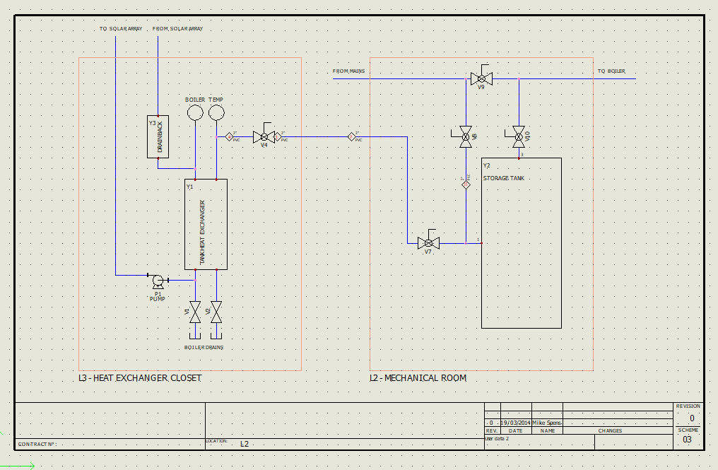
- Kemudian kita akan membuka skematik control P-ID. Akan mucul gambar skematik yang dapat dilihat seperti dibawah ini.

Hal yang akan kita lakukan adalah membuat siklus untuk storage tank dengan tank exchanger.
- Selanjutnya kita akan mengimput simbol skematik yang diperlukan, dalam case ini adalah pump dan valve yang diperlukan.

Dalam fitur schematic kita pilih insert simbol. Lalu kita cari simbol yang diperlukan dalam project kita. Dan harus disesuaikan dengan spesifikasi part yang akan digunakan

- Kemudian kita posisikan sesuai dengan kebutuhan. Dan selanjutkan memberikan deskripsi simbol dan juga location simbol yang dibuat.

- Kemudian kita juga dapat mendefinisikan manufacture part selection dan menambahkan 3D model dalam manufacture part selection tersebut.

- Selanjutnya kita membuat jalur pipa dengan menggunakan Draw Single Wire.

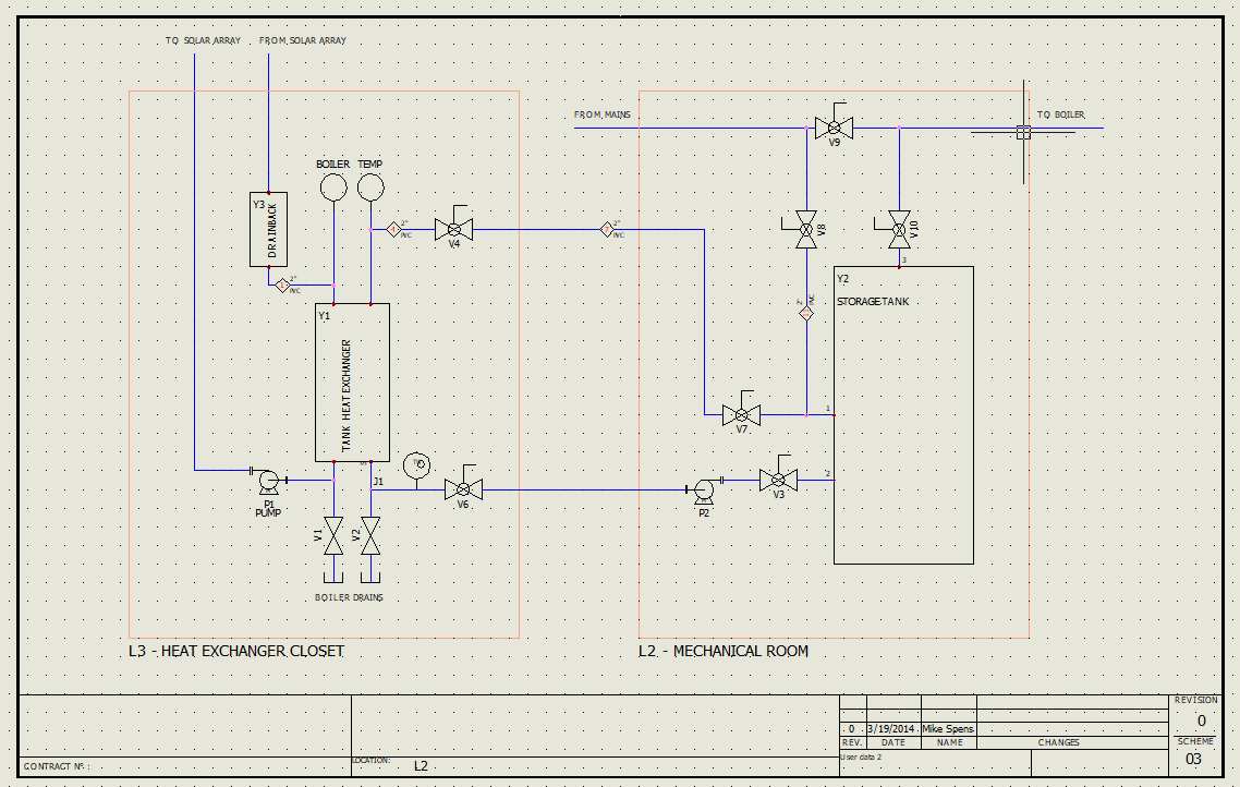
- Jika semua telah dilakukan maka akan terbentuk skematik seperti dibawah ini.

Setelah kita sudah membuat sistem skematik seperti diatas, selanjutnya kita mebuat sistem routing yang berpandangan pada sistem skematik yang telah dibuat.
- Klik bagian Assembly Model agar kita bisa melihat model sistem pada project kali ini.

- Kita dapat memasukan part yang sudah kita definisikan dalam simbol, pada skematik yang kita buat sebelumnya.

- Lalu bisa langsung di “drag and drop” part tersebut di tempat yang telah di tentukan.

- Kemudian kita membuat piping routing dengan klik kanan dan Start Route

- Maka selanjutnya akan ada tampilan seperti dibawah ini :

(Untuk ukuran pipa dapat mengikuti tamplet yang telah disediakan oleh solidworks maupun kita bisa membuat custom untuk ukuran pipa tersebut.)
- Lalu kita bisa saling menghunbungkan antar point dengan memberikan dimensi ataupun relation antar point.

- Kita juga dapat menambahkan part component yang telah kita definisikan dalam manufature part selection

Jika sudah kemudian klik tanda ceklis hijau. Maka hasil akhirnya akan seperti :

- Lanjutkan proses yang sama mengikuti tahap yang telah dilakukan dengan tetap berpedoman pada sistem skematik yang telah dibuat di awal

Demikian sedikit tutorial dari hubungan antara Solidworks Eelectrical (P&ID) dengan Solidworks Routing.
PT Prosinergi Multitama
PROSINERGI provides a variety of software applications for technical needs, both for the commercial field and for the benefit of the world of education.